Electronics design [6]

Assignment

  • Redraw the echo hello-world board

  • Add (at least) a button and LED (with current-limiting resistor)

  • check the design rules, make it (if you have time this week, test it).

To redesign the hello world circuit I use the Eagle software version 7.1, since version 8.0 I do not like it as it asks you to achieve.

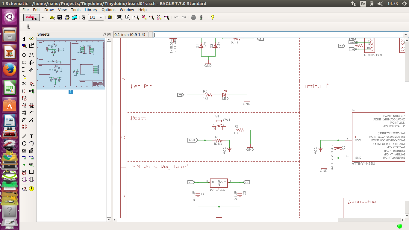
First, the board is designed in the schematic version, where we use the fablab library, this library is specially created to use the smd components and the cnc can create the traces without problem, since the bit diameter is 1/64.

webpage jekyll
webpage jekyll

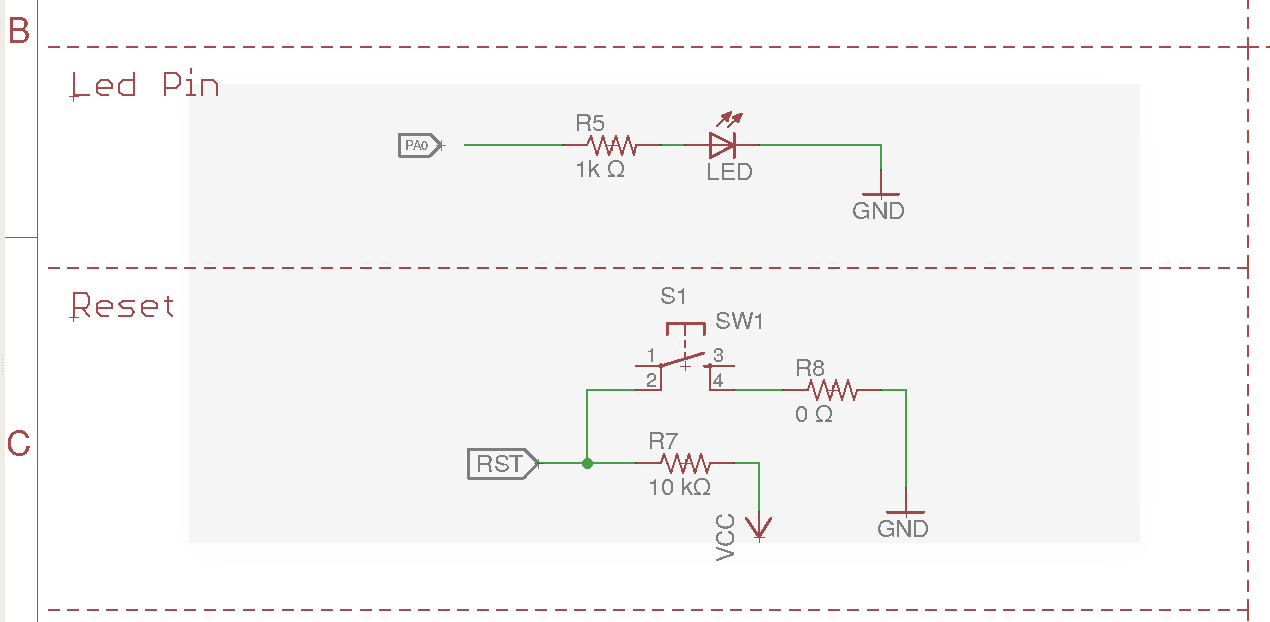
For this board has been added a reset button,led, 3.3 volts regulator and micro USB (power supply).

webpage jekyll webpage jekyll

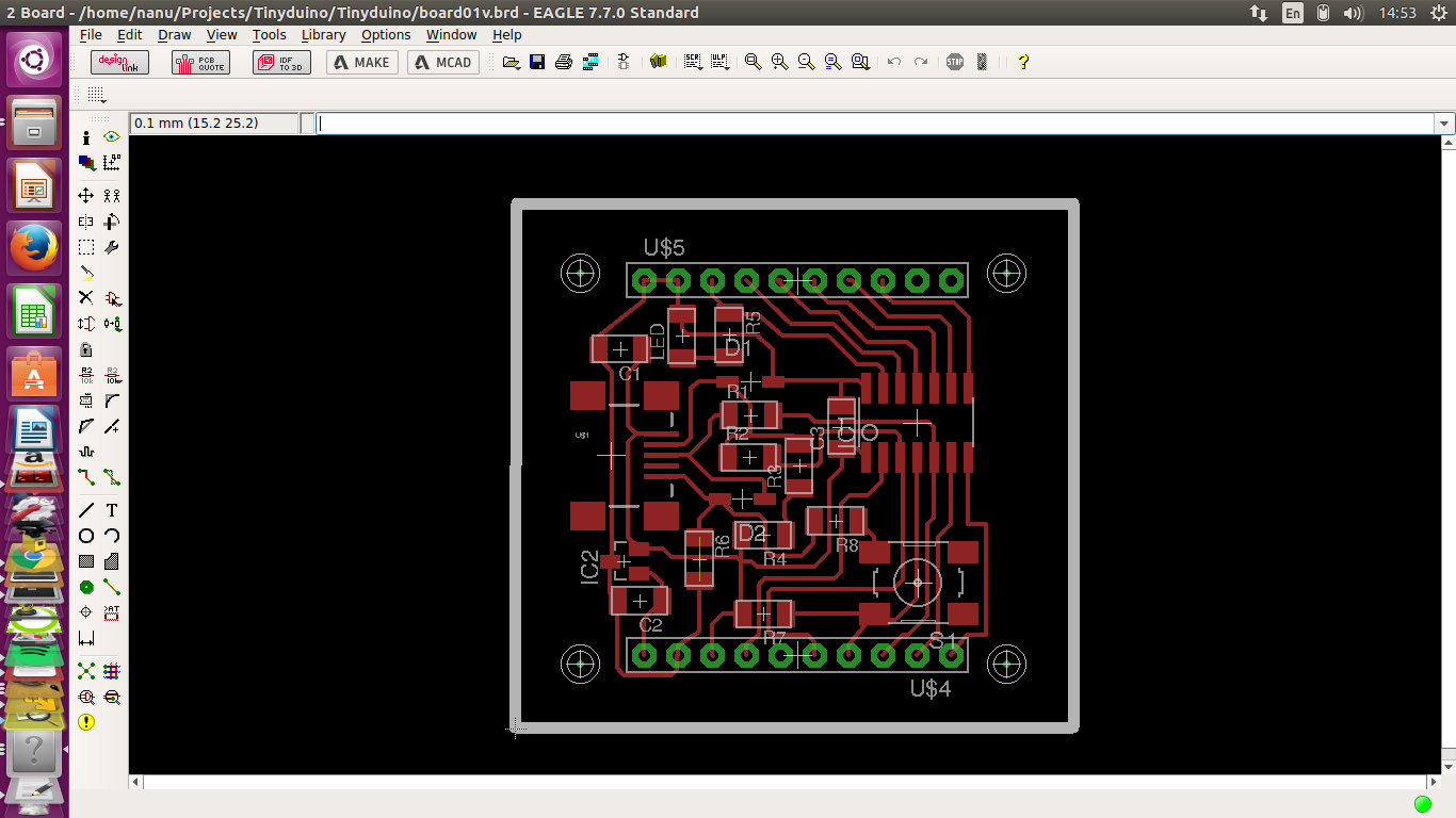
Then the design is done using eagle board mode, where the position of the components and the trace are designed.

webpage jekyll webpage jekyll

Once finished, you should check the design rules that are created especially for the fablab cnc, this allows us to know if our board can be made in cnc, checking the width of the trace, the distances of the traces, etc.

webpage jekyll

The DRU rules are very important when validating the design of our board, since this serves us to know if it is fit to be cut with our cnc, since it is not a professional way to create has a couple of limitations.

webpage jekyll

Then the design of the board is done to send to the cnc.

webpage jekyll

As of the final design, we see the image in PNG and the board after soldering all components.

webpage jekyll webpage jekyll

Download

Tinyduino (Eagle)

DRU Rules

Fab Library for Eagle