For this assignament I decided to create my own arduino, based on a microcontroller Attiny44/84, so I can program my board using the usb port and also be able to use the arduino IDE.
Tinyduino is a light version of Arduino, its based in a cheaper and smaller microcontroller: the Attiny44 or the Attiniy84. As it can be deduced from the name the 44 has a flash memory of 4k and the 84 of 8k.
Tinyduino allows you to save the programs without using a external ISP programmer. The board uses six pins (ISP) to program the microcontroller, allowing a simple design and smaller board. Thus, using a Tinyduino is as easy as plug and program.
The technical specifications of Tinyduino are:

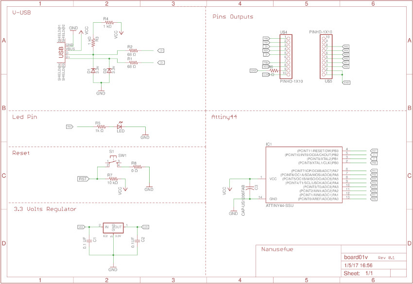
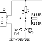
In order to create my own arduino I have used the v-usb library, which is the same one used by USBTinyISP.
"(V-USB is a software-only implementation of a low-speed USB device for Atmel’s AVR® microcontrollers, making it possible to build USB hardware with almost any AVR® microcontroller, not requiring any additional chip.)"
To use in our V-USB project, it is important to consider certain hardware considerations when creating our own board.

</p>
Instead of reducing the AVR's power supply, we can limit the output voltage on D+ and D- with Zener diodes. We recommend 3.6 V low power types, those that look like 1N4148 (usually 500 mW or less). Low power types are required because they have less capacitance and thus cause less distortion on the data lines. And 3.6 V is better than 3.3 V because 3.3 V diodes yield only ca. 2.7 V in conjunction with an 1.5 kΩ (or more exactly 10 kΩ) pull-up resistor. With 3.3 V diodes, the device may not be detected reliably.
If you use Zener diodes for level conversion, please measure the voltage levels to make sure that the diodes you have chosen match the requirements.
The bootloader that is used for tinyduino is the opensource Micronucleous project, I made a proyexto forck to add the modification to use the Attiny44 version. Micronucleus

Copy and paste the following url into our IDE in the menu: File -> Preference </ b>
https://nanusefue.github.io/poi/Tinyduino/package_tinyduino_index.json
</p>
Step 2
Download and install all necessary components to select the correct board.
Now we can select the version of our tinyduino, Stracciatella or Mint
Nice tutorial about the technique reflow, usind solder past. Turorial
1
2
3
4
5
6
7
8
9
10
11
12
13
14
15
16
17
18
19
20
21
22
23
24
25
26
27
28
29
30
31
32
33
34
35
36
37
38
39
40
41
42
43
44
45
46
47
48
49
50
51
52
53
54
55
56
57
58
59
60
61
62
63
64
65
66
67
68
69
70
71
72
73
74
75
76
77
78
79
80
81
82
83
84
85
#include "ADXL_2.h" /* Ne pas oublier d'inclure la librairie <TinyPinChange> qui est utilisee par la librairie <RcSeq> */
#include <TinyWireM.h> // I2C Master lib for ATTinys which use USI
#include <SoftSerial.h> /* Allows Pin Change Interrupt Vector Sharing */
#include <TinyPinChange.h> /* Ne pas oublier d'inclure la librairie <TinyPinChange> qui est utilisee par la librairie <RcSeq> */
SoftSerial mySerial(9, 8); // RX, TX
void setup(){
CLKPR = (1 << CLKPCE);
CLKPR = (0 << CLKPS3) | (0 << CLKPS2) | (0 << CLKPS1) | (0 << CLKPS0);
mySerial.begin(19200);
TinyWireM.begin(); // initialize I2C lib
uint8_t data = Read(ADXL_ADDR,0x00, 1,buffer)[0];
mySerial.print(data,HEX);
if(data == 0xE5)
mySerial.print("Connected!!!");
else
mySerial.print("No Conected!!!");
Write(0x2D, 0x08); //init ADXL
Write(0x31, 0x08); //Set Range
}
void loop(){
Acc_get();
}
AccelerometerRaw ReadRawAxis()
{
Read(ADXL_ADDR,0x32,6,buffer); //Read value
AccelerometerRaw raw = AccelerometerRaw();
raw.XAxis = ((int)buffer[1] << 8) | buffer[0]; //DATAX0
raw.YAxis = ((int)buffer[3] << 8) | buffer[2]; //DATAY0
raw.ZAxis = ((int)buffer[5] << 8) | buffer[4]; //DATAZ0
return raw;
}
void Acc_get(){ // Get the temperature from a DS1621
AccelerometerRaw raw = ReadRawAxis();
mySerial.print("X: ");
mySerial.println(raw.XAxis);
mySerial.print("Y: ");
mySerial.println(raw.YAxis);
mySerial.print("Z: ");
mySerial.println(raw.ZAxis);
delay(100);
}
void Write(int address, int data)
{
TinyWireM.beginTransmission(ADXL_ADDR);
TinyWireM.send(address);
TinyWireM.send(data);
TinyWireM.endTransmission();
}
uint8_t* Read(int m_Address,int address, int length,byte buffer[])
{
TinyWireM.beginTransmission(m_Address);
TinyWireM.send(address);
TinyWireM.endTransmission();
TinyWireM.beginTransmission(m_Address);
TinyWireM.requestFrom(m_Address, length);
if(TinyWireM.available() == length)
{
for(uint8_t i = 0; i < length; i++)
{
buffer[i] = TinyWireM.receive();
}
}
TinyWireM.endTransmission();
return buffer;
}
1
2
3
4
5
6
7
8
9
10
struct AccelerometerRaw
{
int XAxis;
int YAxis;
int ZAxis;
};
byte buffer[6];
#define ADXL_ADDR 0x53 // 7 bit I2C address for ADXL343
int data;